
28 DEC 2025
This year, the International Diabetes Federation (IDF) officially recognized a fifth form of diabetes, after decades of controversy. It’s now urging other health authorities, like the World Health Organization (WHO), to follow suit.
Type 5 diabetes is rarely discussed or researched, and yet it is thought to impact up to 25 million people worldwide, especially those in low- and middle-income nations where access to medical care is limited.
It was first described in 1955 in Jamaica, then forgotten about for many years. Even once it was acknowledged by the WHO in the 1980s, the diagnosis created controversy.
For going on seven decades, scientists have debated whether type 5 diabetes exists at all, and in 1999, WHO withdrew the classification due to a lack of evidence. To this day, there is no agreement on how to diagnose type 5 diabetes or how to treat it.
Related: New Treatment May Cure Severe Type 1 Diabetes, Study Finds
Unlike type 1, 2, 3c, and gestational diabetes, type 5 diabetes is not linked to obesity, lifestyle, pregnancy, or the immune system. Instead, it seems to stem from malnutrition.
Previously known as malnutrition-related diabetes mellitus (MRDM), this form of diabetes is commonly misdiagnosed as other types.
And yet, because insulin resistance does not seem to be the primary cause of type 5 diabetes, existing treatments may not help. In fact, they may even harm.
“Understanding the specific types of diabetes someone has is crucial to providing the right treatment,” Craig Beall, a diabetes researcher at the University of Exeter, explained in May.
For years now, Meredith Hawkins, an endocrinologist at the Albert Einstein College of Medicine’s Global Diabetes Institute, has called for global recognition of type 5 diabetes, which typically impacts people in Asia and Africa who are experiencing severe food insecurity.
“Malnutrition-related diabetes is more common than tuberculosis and nearly as common as HIV/ AIDS, but the lack of an official name has hindered efforts to diagnose patients or find effective therapies,” Hawkins said earlier this year.
“I’m hopeful that this formal recognition as type 5 diabetes will lead to progress against this long-neglected disease that severely debilitates people and is often fatal.”

The pancreas produces insulin, which helps cells absorb glucose from the blood. (Science Photo Library/Canva)
In recent years, numerous animal and human studies have shown that chronic nutrient deficiencies can have lifelong impacts on the pancreas, disrupting its ability to secrete insulin and balance blood sugar levels.
Hawkins’ own work, published in 2022, is the first to establish a unique metabolic profile for this with malnutrition-related diabetes.
She and her colleagues ran a small trial in south India, which showed people with MRDM are insulin-deficient like people with type 1 diabetes, but not to the same degree, and still sensitive to insulin, unlike people with type 2 diabetes who develop resistance.
“Type 5 diabetes stands apart with its unique pathogenesis, theorized to involve compromised pancreatic development resulting from extended periods of nutritional insufficiency,” Rahul Garg, a physician at F.H. Medical College and Hospital in India, wrote in a recent review.
In light of this evidence, the IDF is making a concerted effort to at last recognize type 5 diabetes.
Some researchers have said the move is “long overdue”, while others argue that it is “unwarranted” due to “diagnostic uncertainty” stemming from the variety of diabetes cases seemingly related to malnutrition.
Some say the number of patients with type 5 diabetes is growing; others say its prevalence is receding. Either way, it’s all tied up in whether the condition is properly diagnosed and recognized.
Without a formal name and recognition, it’s challenging to fund research, and without further evidence, it’s impossible to know enough about a condition to formulate a standard diagnosis or to say how many people it affects.
This year, the IDF established a type 5 diabetes working group, with Hawkins as chair, to develop formal diagnostic criteria and therapeutic guidelines for type 5 diabetes; establish a global research registry; and create training for healthcare professionals.
The distinct metabolic profile of type 5 diabetes means treating doctors need to tread a fine line when managing patients’ insulin levels.
People with type 5 diabetes might only need minimal amounts of supplementary insulin or require alternative approaches to stimulate insulin secretion, to avoid insulin levels plummeting or spiking dangerously.

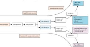
Undernutrition in infancy and early childhood can lead to diabetes.
“Inappropriate insulin treatment could induce hypoglycaemia [low blood sugar levels], which can be a particular risk in settings with food insecurity and where glucose monitoring might not be affordable,” Hawkins and colleagues explained earlier this year, in a review published after type 5 diabetes was formally recognised.
Related: The ‘Other Diabetes’ Has Nothing to Do With Blood Sugar
The issue isn’t confined to Asia and Africa, either. Undernourishment is a growing problem in parts of Latin America and the Caribbean, where a complicated mix of environmental, political, and economic factors is magnifying health inequalities and extreme poverty.
“There is no quick fix, and so we expect the fight against this disease to require substantial further research and advocacy,” said Hawkins in an interview earlier this year.
“Once you have seen young patients dying from inappropriate treatment of a neglected form of diabetes, there’s no turning back.”